Content Audit – Wie erfolgt die Analyse von Inhalten und was sind ihre Konsequenzen?

Der Content Audit entspricht einer Inventur und Bewertung von Unternehmensinhalten. Diese genaue Prüfung aller Inhalte dient als Grundlage der strategischen Planung im weiteren Content-Marketing. Lehren können beispielsweise für die zukünftige Themenrecherche und Formatauswahl gezogen werden. Gleichzeitig profitieren auch bereits vorhandene Ressourcen von Maßnahmen, die aus der Content-Analyse resultieren, etwa Aktualisierung, Erweiterung, Aufspaltung oder gar Löschung.

Was ist ein Content Audit?

In anderen Bereichen wird ein ähnliches Vorgehen wie beim Content Audit als Ist-Soll-Analyse bezeichnet. Der Content Audit dient als Inventur vorhandener Inhalte und Bewertung dieser anhand der gesetzten Ziele. Das heißt es gibt eine quantitative Komponente (Wie viel?) und eine qualitative Komponente (Wie gut ist das?). Als Ergebnis entsteht eine Landkarte, die aufzeigt, wo man mit den eigenen Content-Marketing-Bemühungen bisher angekommen ist, wo es noch hingehen soll und wie die Routenplanung dementsprechend angepasst werden sollte.

Eine Person in weißer Kleidung sitzt auf einem transparenten Tisch, unter dem bunte Papierstapel in Neonfarben liegen. Im Hintergrund sind Gitterwände mit aufgehängten Farbmusterblättern und ein alter Fernseher zu sehen. Die Szene wirkt modern und minimalistisch.

Viele Unternehmen haben keine klare Übersicht, auf welchen (Content-)Schätzen sie in Wirklichkeit sitzen. Eine strukturierte Inventur hilft da.

Gründe für die Content-Analyse

Regelmäßige Prüfung (Content-Inventur)

Wer ein großes Website-Projekt betreut, sollte mindestens einmal im Jahr ein Audit durchführen. Häufig bietet es sich dann an, bilanzielle und rechtliche Aspekte direkt damit zu verknüpfen. Der ideale Zeitpunkt wäre also rechtzeitig vor der Jahresabrechnung.
Hauptsächlich soll aber geprüft werden, ob die Ziele erreicht wurden, die vorab in der Content-Strategie festgehalten wurden. Je nachdem, wie eng Marketing- und/oder Redaktionsplan eingehalten wurden, können diese Dokumente als Grundlage dafür dienen.

Anpassung der Content-Marketing-Strategie

Wenn es zu Änderungen an der Content-Marketing-Strategie kommt, etwa als Reaktion auf veränderte Zielgruppen, Marketingstrategien oder gar Unternehmensstrategien, dann ist das der richtige Moment, um zu prüfen, ob alle Inhalte noch dazu passen.

Relaunch der Website

Beim Relaunch einer Website mit geplanter Umstrukturierung oder Änderungen an URLs sollten ohnehin alle Inhalte gesichert werden, falls etwas schief geht. Müssen alte URLs umgeleitet werden, ist das der perfekte Zeitpunkt, um auszumisten und sich von nicht-performanten Seiten zu trennen und nur relevante Inhalte beim Umzug mitzunehmen.

Veränderungen im Team

Verlässt eine Kollegin oder ein Kollege mit einer wichtigen Rolle fürs Content-Marketing das Team und wird diese Position dann neu besetzt, bietet ein Content-Audit einen guten Startpunkt. Egal, wie gut die Übergabe gelaufen sein mag, ein aktueller und kompletter Überblick aller Inhalte samt Bewertung anhand der Strategie lässt sich durch nichts ersetzen, um alte Fehler nicht zu wiederholen und Erfolge fortzuführen.

Besitzerwechsel bei der Domain

Wird eine Domain mitsamt den bisherigen Inhalten oder gar das gesamte Unternehmen verkauft, ist eine Bewertung des Contents ratsam. In der Regel spielt die Bewertung der Inhalte sowieso eine Rolle bei der Festlegung des Kaufpreises, auch wenn diese „nur“ als Traffic insgesamt, Backlinks oder Suchmaschinenrankings dargestellt wird. Falls der Kauf aus anderen Gründen schon vollzogen ist, dann empfiehlt sich die Content-Analyse für den zukünftigen Betreiber definitiv im Nachgang.

Vorgehen beim Content Audit

Zuallererst müssen die Ziele des Audits festgelegt werden. Einige Beispiele:

  • Doppelungen identifizieren

  • Lücken finden

  • Minderwertige Inhalte festhalten

  • Positivbeispiele aufzeigen

Eine Person in weißer Kleidung sitzt an einem Glastisch und legt die Hände auf einen Stapel bunter Papierbögen in Neonfarben (Orange, Gelb, Grün, Pink). Im Hintergrund sind ein alter Fernseher mit Bildrauschen und ein Gitter mit aufgehängtem Papier zu sehen.

Bei der Content-Analyse geht es neben der quantitativen Erhebung auch darum, qualitative Aspekte zu bewerten: Gibt es thematische Lücken oder Doppelungen bei den eigenen Inhalten? Entsprechen die vorhandenen Inhalte noch den eigenen Ansprüchen? Welche Inhalte erreichen die gesteckten Ziele am besten? Warum?

Quantitative Analyse (Content Inventory)

Nach Festlegung der Ziele werden zunächst rein quantitativ Daten zusammengetragen. Je wählerischer man hier bei der Auswahl der zu erfassenden Variablen ist, desto geringer ist logischerweise der Arbeitsaufwand. Eine ID oder kanonische URL zur reinen Identifizierung wird immer nötig sein. Darüber hinaus sind folgende Werte sinnvoll:

  • Seitentitel

  • Veröffentlichungsdatum (+ Termine von Updates)

  • Autor/Owner

  • Webanalyse-Daten: Traffic, Seitenwert (Umsatz), Einstiege, Absprungrate etc.

Ergebnisse werden in der Regel tabellarisch zusammengetragen.

Tools

Diverse Tools helfen beim Zusammentragen der Daten und bei der anschließenden Bewertung der Inhalte. Wenn eine komplette Liste aller Seiten aus dem Content-Management-System exportiert werden kann, erspart man sich den Einsatz eines Web-Crawlers. Sollte das nicht möglich sein, sind Crawler wie Xenu Link Sleuth (kostenlos) oder Screaming Frog (kostenpflichtig) die einfachste Möglichkeit, eine komplette Aufstellung der Web-Inhalte zu erhalten. Für die Bewertung anhand harter Zahlen bietet es sich an, die Tabelle mit Daten aus der Webanalyse (Google Analytics, Econda, Piwik etc.) und aus der Google Search Console (und evtl. anderen Webmaster Tools) anzureichern. Je nach Stellenwert von SEO im Unternehmen kommen Spalten mit Informationen zu Rankings und Backlinks hinzu.

Qualitative Analyse (Audit)

Bei der qualitativen Analyse geht es darum, Inhalte anhand von Kriterien zu bewerten, die nicht völlig objektiv oder rein faktisch sind. Dabei können verschiedene Analyseschemata zum Einsatz kommen, um Ergebnisse zumindest vergleichbar zu halten. Beispiele sind die ARA- (Aktuell? Relevant? Angemessen?) oder ROT-Analyse (Redundant? Out of Date? Trivial?). Die Beschlüsse nach qualitativer Analyse können als Status (Text), Wert auf einer Skala (z. B. Schulnoten) oder im Ampelsystem festgehalten werden (grün = alles bestens, gelb = überarbeiten, rot = löschen).

Konsequenzen des Content Audits

Je nach Zielsetzung ergeben sich nach der Analyse verschiedene Aufgaben für die Content-Marketing-Agentur oder das Inhouse-Team. Geht es um die Prüfung, ob vorhandene Inhalte jeweils für sich genommen den eigenen Anforderungen entsprechen, können folgende Maßnahmen sinnvoll sein:

  • Content unverändert beibehalten

  • Content aktualisieren

  • Content korrigieren, anpassen oder weiterentwickeln (vertiefen)

  • SEO: Seitenelemente auf das Suchverhalten (häufig genutzte Keywords) abstimmen

  • Content löschen

Eine Person in weißer Kleidung steckt ein leuchtend orangefarbenes Blatt Papier in einen weißen Aktenvernichter auf einem schwarzen Metalltisch. Das Papier wird gerade zerkleinert, orangefarbene Streifen fallen heraus. Der Raum ist minimalistisch eingerichtet mit weißen Wänden und dunklem Boden.

Auch wenn es weh tut: Durch das Löschen von schlechten oder doppelten Inhalten tun sich Website-Betreiber oftmals einen großen Gefallen.

Stehen beim Audit hingegen strukturelle Aspekte der Inhalte insgesamt im Vordergrund (Stichwort: Informationsarchitektur), zeigen sich womöglich folgende Potenziale:

  • Fehlenden Content zu einem Thema neu erstellen

  • Thematisch zu nahe Ressourcen zusammenfassen

  • Thematisch zu breite Inhalte in mehrere, spezifischere Ressourcen trennen

  • SEO: Interne Verlinkung optimieren

Welche Schlüsse aus der Untersuchung gezogen werden können, hängt also ab von den vorab definierten Zielen für die Inhalte und den Zielen für die Analyse selbst. Daher ist die Definition dieser Ziele vor dem Content Audit so wichtig, denn eine Prüfung ohne praxisorientierte, umsetzbare Erkenntnisse wird keinen Mehrwert bringen – zum Selbstzweck sollte nie analysiert werden!

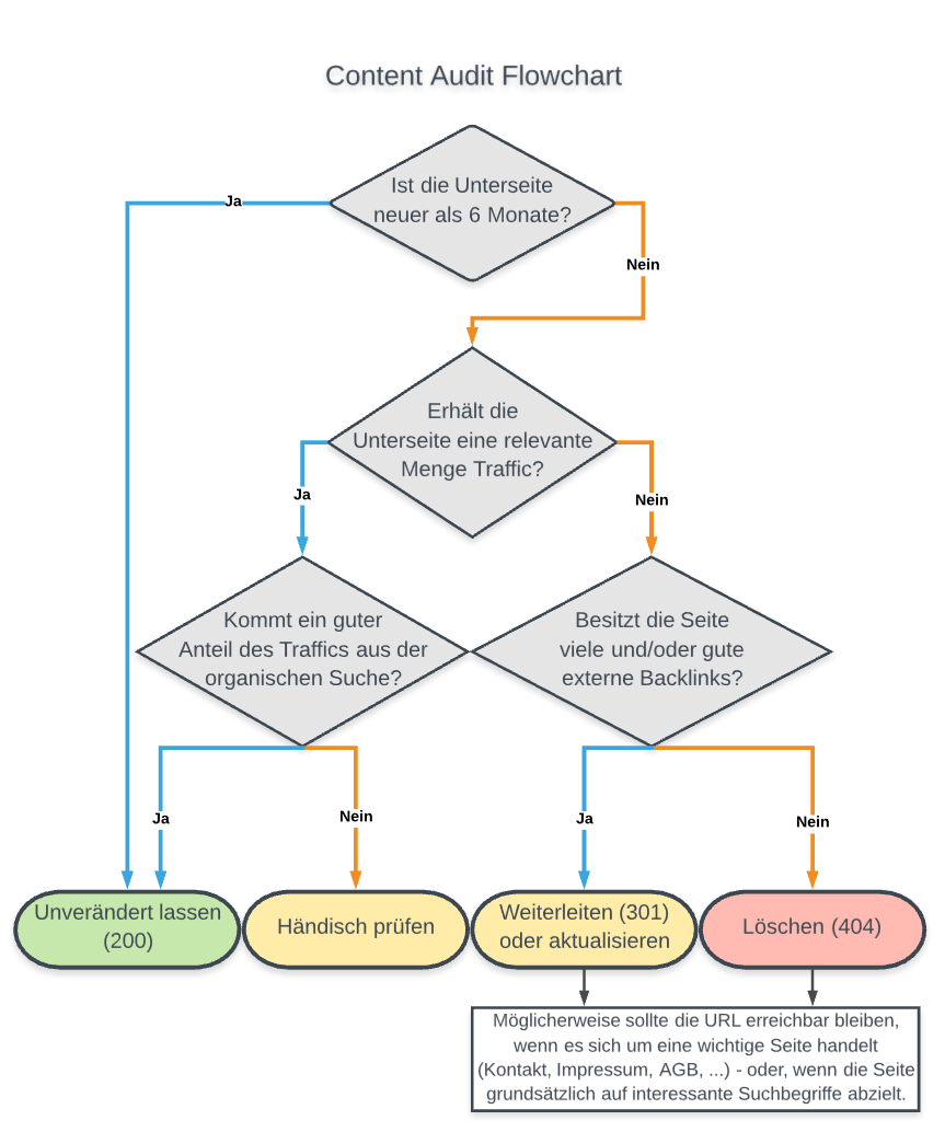
Flowchart fürs Content Audit

Wer im kleinen Rahmen sofort starten möchte, dem dürfte dieses Flussdiagramm bei den nächsten Entscheidungen weiterhelfen:

Fazit

In vielen Situationen können Online-Marketer davon profitieren, einen kompletten Überblick über die eigenen inhaltlichen Ressourcen zu erhalten oder zumindest einen Zwischenstand zu ermitteln. Gerüstet mit dieser Information wird es viel leichter gelingen, vorhandene Inhalte zu optimieren und eine weitsichtige Content-Strategie für die Zukunft zu entwickeln.

Bilder: © deathtothestockphoto.com